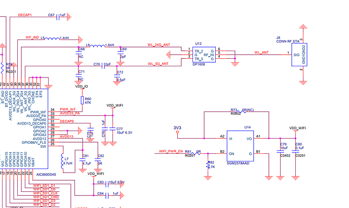
In the schematic, the wifi chip is AIC8800D40, and components in RF circuit also seems different.
the schematic, wifi page:
the real board:
the real chip is AIC8800D80, and the capacitors and inductors in the RF circuit are noticeably different too. Did I miss the updated schematic? Is there a new version I haven’t found?

